因工作需要,成人小说 面向社会公开招聘工作人员补充到四川省教育信息化与大数据中心(四川省电化教育馆)、四川省学校国有资产与教育装备中心和四川省高校科技发展中心(四川省教育对外交流中心)3个直属事业单位工作,现将公开招聘有关事项公告如下。
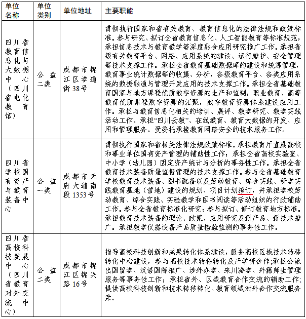
一、招聘单位基本情况

二、招聘对象、范围及基本条件
(一)招聘对象和范围
面向全国招聘2026年7月31日前取得普通高等教育研究生学历和硕士及以上学位,并完全符合《成人小说 直属事业单位2026年上半年公开招聘工作人员岗位和条件要求一览表》(含表注,以下简称《岗位和条件要求一览表》)相关岗位条件要求和本公告其他要求的人员。其中,2026年应届毕业生应当于2026年7月31日前毕业并取得相应学历学位证书,其他人员应当在面试资格审查截止前取得相应学历学位证书。未在规定时间内取得有关证书的,不得进入下一环节或不得聘用,责任由应聘人员承担。
(二)招聘条件
1.应聘人员应具备的基本条件:
(1)具有中华人民共和国国籍;
(2)遵守宪法和法律,拥护中国共产党领导和社会主义制度;
(3)具有良好的政治素质和道德品行;
(4)具有正常履行职责的身体条件和心理素质;
(5)具有符合岗位要求的文化程度和工作能力;
(6)具备本公告具体招聘岗位要求的条件和资格(详见《岗位和条件要求一览表》)。其中,应聘人员本人有效毕业证所载学历和所获专业名称,应与拟报考岗位的“学历”和“专业条件要求”两栏分别相符;应聘人员本人有效学位证上的学位,应与拟报考岗位的“学位”资格要求相符。
其他招聘岗位要求具备的职业(执业)资格条件,职业(执业)资格考试各科均合格但尚未取得资格证书的人员也可报考,但应在面试资格审查截止前取得相应资格证书。
相关事项(年龄等)时间节点按公告要求执行,公告未作明确的均为2026年3月24日(网上报名最后1日)。
2.不得报考情形:
(1)曾受过各类刑事处罚的人员;
(2)曾被开除公职的人员;
(3)曾被开除中国共产党党籍的人员;
(4)被依法列为失信联合惩戒对象的人员,最高人民法院公布的失信被执行人,国家有关部委联合签署备忘录明确的失信情形人员;
(5)尚未解除党纪、政务处分或正接受纪律审查、监察调查的人员;
(6)按照《事业单位人事管理回避规定》《事业单位公开招聘人员暂行规定》《四川省事业单位公开招聘工作人员实施办法》等相关规定应当回避的人员;
(7)试用期内的机关事业单位工作人员;未满机关最低服务年限5年(含试用期)的新录用公务员(含参照《公务员法》管理人员);处于国家和我省政策规定最低服务期内的事业单位工作人员;
(8)现役军人;
(9)法律法规规定不得聘用为事业单位工作人员的其他情形人员。
三、公开招聘单位和名额
本次招聘均在事业单位经批准设置的岗位内招聘,招聘名额为4名,其中四川省教育信息化与大数据中心(四川省电化教育馆)招聘专业技术岗位1名、四川省学校国有资产与教育装备中心招聘专业技术岗位2名、四川省高校科技发展中心(四川省教育对外交流中心)招聘专业技术岗位1名,具体岗位见《岗位和条件要求一览表》。有关报考政策规定、报名网络技术等事宜详见《报考指南》。报考者对《岗位和条件要求一览表》中有关岗位的专业、学历、学位、工作经历等资格条件有疑问时,可直接咨询招聘单位。
四、报名
本次招聘采取网络报名方式。报名时间为2026年3月17日10∶00至3月24日8∶00。报名网站为四川省人力资源和社会保障厅官网“人事考试”专栏(//www.scpta.com.cn/)。
报名按以下程序进行:
(一)网上报名
1.岗位选择。应聘人员登录报名网站,查阅公告、岗位一览表、报考指南等,了解报考要求,选择与自己条件相符的招聘岗位,使用有效身份证件有关信息进行报名,并且只能选择报名系统中一个岗位。报名时填报的身份证件信息与考试时使用的身份证件必须保持一致。
2.填报信息。应聘人员按网络提示要求通过注册,真实、准确、完整填写《2026年上半年四川省事业单位公开招聘工作人员报考信息表》(以下简称《报考信息表》)的各项内容。应聘人员须下载照片审核处理工具(在《报考信息表》上传照片处下载)进行照片处理,并按网络提示上传照片。报名照片将用于准考证、考场座次表等,请上传时慎重选用。对恶意注册报名信息,扰乱报名秩序或者伪造、变造有关证件、材料、信息骗取考试资格的,按有关规定严肃处理。
温馨提示:为方便外地考生参加公共科目笔试,本次招聘网上报名时,新增了“重庆市中心城区”考点供考生选择。凡招聘岗位仅需考生参加《公共基础知识》《综合能力测试》两个科目笔试的,报名时可选择在“重庆市中心城区”考区参考。
应聘人员报名时应签署诚信承诺书,承诺所提供的信息真实准确,并承担不实承诺责任。
(二)资格初审
应聘人员请在2026年3月17日10∶00至3月25日8∶00期间,登录报名网站查询是否通过资格初审(如对资格初审结果有异议,可咨询招聘单位)。因应聘人员提交报名信息不准确、不齐全或不符合报考条件等原因影响资格审查的,由应聘者承担相应后果。资格初审不合格的,可于报名时间截止前改报其他符合条件的职位。应聘人员应慎重选择报考单位及岗位,资格审查通过后,不得更改报考单位及岗位。
(三)网上缴费
资格初审合格的应聘人员,请于2026年3月26日8:00前登录报名网站确认缴费(按照四川省发展和改革委员会、四川省财政厅《关于全省人力资源社会保障部门行政事业性收费的通知》川发改价格规〔2023〕473号规定笔试1科缴费50元,此次将进行《公共基础知识》(以客观题为主)和《综合能力测试》(以主观题为主)2科,共缴费100元)。网络报名后未在规定时间内确认缴费者,视为自动放弃。确认缴费的具体程序按网络提示进行。缴费成功后,非政策性因素,不予退费。
符合申请办理减免考务费用的应聘人员,参照附件《报考指南》进行办理,未在规定时间内办理减免手续的,视为自动放弃考务费减免。
(四)岗位调整
实际报名人数与拟招聘岗位名额之比未达到本公告规定的笔试开考比例的,由教育厅调减该岗位招聘名额或取消该招聘岗位,调减招聘名额后,该岗位报考人数与调减后的招聘名额之比应达到该岗位规定的开考比例。
调减或取消的情况,由教育厅于2026年3月31日18:00前在招聘公告发布网站向社会公布。取消岗位的,所缴费用按照原支付路径退回。
(五)打印报名表、准考证
报名资格初审合格并缴费成功(含减免费用)的应聘人员,请于2026年4月21日至4月24日登录报名网站打印本人准考证(使用A4纸打印,黑白、彩色均可,保证字迹、照片清晰)、《报考信息表》二份(供面试资格审查时使用),并在考试当天持本人准考证和有效身份证件,到指定的考点参加考试。过期身份证和身份证复印件不得作为参加考试证件。无准考证不准进入考场。
(六)提醒
资格审查工作由招聘单位及教育厅负责,贯穿招聘全过程。网络报名、资格初审、资格复审等单个招聘环节审查通过不代表应聘人员最终资格审查合格。在任何时候、任何环节发现应聘人员有不符合报考资格条件、弄虚作假、违反回避制度等,将取消考试(聘用)资格,所产生的后果由应聘人员本人承担。
五、考试
考试包括笔试和面试。
考试总成绩=(笔试总成绩+政策性加分)×40%+面试成绩×60%。
(一)笔试
1.笔试科目
笔试科目为公共科目《公共基础知识》和《综合能力测试》两科,应聘人员均须参加《公共基础知识》和《综合能力测试》笔试。应聘人员放弃其中1科、其中1科成绩为0或因违规违纪被取消其中1科成绩,均不能进入公开招聘下一环节。每科卷面满分100分。
笔试总成绩按以下原则计算:
笔试总成绩=《公共基础知识》×50%+《综合能力测试》×50%
2.考试大纲
(1)公共科目笔试《公共基础知识》和《综合能力测试》的考试内容详见2024年2月8日发布的《四川省事业单位公开招聘工作人员〈综合知识〉笔试考试大纲》。(请登录四川省人力资源和社会保障厅官网“人事考试”专栏“政策法规”条目查阅或下载考试大纲。)
3.笔试开考比例
笔试开考比例为有效报考人数与招聘岗位的招聘人数之比不低于3:1。
4.笔试时间和地点
笔试时间:2026年4月26日,具体笔试时间及地点详见本人准考证。
5.笔试原始成绩查询
公共科目笔试原始成绩于2026年5月25日左右在四川省人力资源和社会保障厅官网“人事考试”专栏公布。
对公共科目笔试缺考、零分等特殊情况有疑问的,可于成绩公布之日起2日内登录报名网站申请核查,逾期不再受理,核查结果于申请结束后2个工作日内在该网站公布。
此次笔试将设置笔试成绩合格分数线。合格分数线为此次参加省属事业单位公招考试相同科目所有参考人员有效笔试成绩的平均分。应聘人员笔试总成绩(加上政策性加分,下同)低于合格分数线的不能进入下一环节。省属事业单位的笔试成绩平均分将于2026年5月25日左右在报名网站公布。
6.政策性加分
符合加分条件的应聘人员,应于2026年5月28日前在工作时间将以下材料交有关单位,以便审查。
四川省教育信息化与大数据中心(四川省电化教育馆):成都市学道街38号313办公室,联系人及电话:向老师,028-86717185。
四川省学校国有资产与教育装备中心:成都市天府大道南段1353号506办公室,联系人及电话:杜老师,028-85619497、028-85619638。
四川省高校科技发展中心(四川省教育对外交流中心):成都市锦江区锦兴路16号610办公室,联系人及电话:张老师,028-86702125,028-86702587。
具体加分条件、提交资料详见附件《报考指南》。材料不齐备或逾期未按要求提交材料的,不予受理、责任自负。
7.公布面试入围人员名单
教育厅根据各具体招聘岗位的参考人员笔试总成绩和招聘名额,从高分到低分按3:1的比例确定面试入围资格审查人员。与最后一名面试入围资格审查人员笔试总成绩相同的人员,一并确定为面试入围资格审查人员。面试入围人员笔试总成绩及岗位排名由教育厅于2026年6月2日前在招聘公告发布网站公布。
(二)资格审查
资格审查由招聘单位负责进行。笔试有违规违纪情况或有缺考、零分科目的人员,不得进入资格审查。进入资格审查人数达不到面试规定比例的岗位,该岗位符合条件的笔试人员全部进入面试资格审查。
面试资格审查具体材料要求、时间、地点随面试入围人员名单一并公布,不再另行通知,请应聘人员注意查阅。
应聘人员应在规定时间内到指定地点进行资格审查。资格审查相关手续参见附件《报考指南》,最终以资格审查公告要求为准。不能按要求提供资格审查材料以及未在规定时限内参加面试资格审查的,视为报考者自动放弃面试资格。
资格审查中出现的缺额,在报考同一岗位的报考者中,按笔试成绩由高到低的顺序依次确定递补人员。递补人员由招聘单位根据应聘人员在《报考信息表》上所留联系电话直接通知其在规定的时间、地点进行资格审查。
温馨提示:考生应注意保持通信畅通。因考生提供的通信方式有误、未接听电话等无法联系的,视为自动放弃递补资格。
通过面试资格审查的面试人员,由招聘单位发给面试通知书。
(三)面试
经资格审查合格的应聘人员,凭面试通知书、本人有效身份证件参加面试。面试的时间及地点详见面试通知书。
面试成绩满分为100分,合格分数线为75分,面试成绩低于该分数线,不得进入公招下一环节。
面试当天,未在规定时间到面试考场候考视为放弃面试资格,开展面试后查实报考者不符合报考资格条件的,由此出现的缺额不再递补面试人选;如因资格复审不合格或缺考造成实际参加面试人数与招聘人数之比低于规定的面试入围比例时,面试正常进行。
应聘人员的面试成绩当场公布并由本人签字确认。
(四)公布体检人员名单
面试工作结束后,由教育厅于面试后3个工作日内在招聘公告发布网站公布面试人员的考试总成绩(含笔试成绩、加分、面试成绩、总成绩及排名),并按照从高到低的顺序确定进入体检环节的人员。
六、体检、考察及公示
(一)体检
各招聘岗位按考试总成绩由高到低的顺序,等额确定体检人员。考试总成绩相同的,政策规定同等条件下优先的人员确定为体检人选,其他应聘人员依次按学历层次、面试成绩、公共科目笔试成绩从高到低确定体检人员;若以上要素均相同,则加试面试,以加试成绩高者优先。
体检在指定的二级甲等及以上综合性医院进行。体检人员名单及体检时间、集合地点随面试人员考试总成绩公布。
体检的项目和标准参照人力资源社会保障部、国家卫生计生委、国家公务员局《关于修订<公务员录用体检通用标准(试行)>及<公务员录用体检操作手册(试行)>有关内容的通知》(人社部发〔2016〕140号)《中共中央组织部办公厅 国家卫生健康委办公厅关于调整公务员录用体检有关项目检查标准的通知》有关要求执行。如有残疾应聘人员进入体检环节,主要以是否能正常履职作为参考标准。其中,乙肝检测项目按国家人社部、教育部和卫生部《关于进一步规范入学和就业体检项目维护乙肝表面抗原携带者入学和就业权利的通知》的要求执行。国家出台新的体检规定的,按新规定执行。
除按规定应当场或当天复检并确认体检结果的项目外,招聘单位或体检人员对体检结论有异议的,可在接到体检结论通知之日起7日内提出复检申请。复检只进行1次,由教育厅指定到不低于原体检医院等级的其他综合性医院进行。体检结论以复检结论为准。
体检中出现的缺额,按照体检人员的确定规则依次等额递补体检人员。如该岗位所有参加面试的人员体检均不合格或无人可递补,不再递补。
(二)考察
体检合格者,进入考察环节。考察由招聘单位参照《公务员录用考察办法(试行)》组织开展,由2名以上在编正式工作人员组成考察组,对拟聘人员政治思想素质、遵纪守法、道德品质、个人诚信、能力素质、学习和工作表现、廉洁自律以及是否需要回避等方面的情况进行全面考察。
考察组应按照《干部人事档案工作条例》有关规定查阅考生的人事档案(学籍档案),查询个人诚信记录、违法犯罪记录,审核拟聘人员提供的报名材料及其他有关材料是否属实,并采取实地考察、延伸考察、官方网站查询等方式进行查证。考察结束后,考察组应据实作出考察情况说明和考察结论,并将有关情况提交教育厅,作为确定拟聘人选的重要依据。考察结论为不合格的,取消聘用资格,并应当向应聘人员说明理由。
考察中出现的缺额,按照体检人员的确定规则依次等额递补,如该岗位所有参加面试的人员综合考察均不合格或无人可递补,不再递补。
(三)公示
考试、体检、考察合格者由教育厅确定为拟聘用人员,并在四川省人力资源和社会保障厅官网“人事考试”专栏、教育厅官网上公示5个工作日。拟聘人员名单公示后,因故出现的缺额不再递补。
公示内容包括拟审核确认人员的姓名、准考证号、性别、出生日期、学历学位、专业、考试总成绩、岗位排名等,并公布监督举报电话接受社会监督和举报。举报者应以真实姓名实事求是反映问题,并提供必要的调查线索。凡以匿名或其他方式反映的问题不予受理。
对公示期间反映有严重问题并查有实据、不符合报考条件的,取消被公示人拟聘用人员资格;对反映有严重问题,但一时难以查实或难以否定的,可先进行审核确认,但一经核实不符合报考条件的,取消其拟聘用或聘用人员资格。公示期间因被公示人弃权或因其被举报查实取消资格后出现的空额不再递补。
公示后因拟确认人员弃权等原因出现的招聘名额空额,不再递补。
七、办理聘用手续
经公示无异议或异议信息经核实不影响聘用的应聘人员,应按通知的时间和地点将以下材料提交招聘单位。
1.在职人员应提供原单位出具的同意其到新单位应聘的书面材料(通过审核确认后,在职人员再按招聘单位要求提供正式同意解除聘用<劳动>合同或者同意流<调>动的书面材料)或者生效的劳动(人事)争议仲裁裁决书等有效书面证明材料。
2.2026届毕业生应在2026年7月31日前提供毕业证书、学位证书。
3.按规定应提供的其他材料。
招聘单位负责对报考者所提供材料的真实性进行审查,并按照有关规定开展备案(核准)后,通知应聘人员在规定时间报到,签订事业单位人事聘用合同。因应聘人员逾期或不能按要求提供有关材料,以及未按规定时间报到的,视为自动放弃,取消其拟聘(聘用)人员资格。
公开招聘的人员按照规定实行试用期。试用期满考核合格,予以正式聘用;考核不合格,解除聘用合同。
八、纪律与监督
本次公开考试招聘工作严格执行《事业单位公开招聘违纪违规行为处理规定》(人力资源和社会保障部令第35号)《事业单位人事管理回避规定》(人社部规〔2019〕1号)《四川省事业单位公开招聘工作人员实施办法》(川人社规〔2024〕3号)等规定,自觉接受纪检监察和社会监督,严禁徇私舞弊,若有违反规定或弄虚作假,一经查实,取消应聘资格,并对相关人员按照有关规定进行严肃处理。
九、其他
1.公招过程中如有调整、补充等事项,由教育厅在四川省人力资源和社会保障厅官网“人事考试”专栏、教育厅官网上公告。因应聘人员不主动、不按要求登录相关网站查阅相关信息,导致本人未能按要求参加笔试、面试、体检、考察、递补、聘用的,责任由应聘人员自负。
2.请应聘人员确保联系方式正确、畅通。因无法与应聘人员取得联系所造成的后果,由应聘人员自负。
3.教育厅和人力资源社会保障厅不举办、不委托任何机构举办考试辅导培训班。
十、有关咨询、监督电话
1.报名条件及政策咨询电话(主要负责解释报考条件、报名政策及面试考务等问题):
四川省教育信息化与大数据中心(四川省电化教育馆):028-86717185、028-86726266
四川省学校国有资产与教育装备中心:028-85619497、028-85619638
四川省高校科技发展中心(四川省教育对外交流中心):028-86702125,028-86711035
成人小说 组织人事处:028-86115561
2.网站技术咨询电话(主要解决报名网站技术问题):
028-86626583、028-60662620(省人事考试中心)
3.公共科目笔试考务咨询电话:
028-86623723(省人事考试中心)
4.纪律监督电话:
028-86110717(四川省教育信息化与大数据中心(四川省电化教育馆)纪检监察部门)
028-85619644(四川省学校国有资产与教育装备中心纪检监察部门)
028-86135015(四川省高校科技发展中心(四川省教育对外交流中心)纪检监察部门)
028-86110922(成人小说 机关纪委)
附件:1.
成人小说
直属事业单位2026年上半年公开招聘工作人员岗位和条件要求一览表
2.
报考指南
成人小说
2026年3月12日
机构
新闻
成人小说公开
政务服务
互动
办公系统







